官方微信
手机客户端
设为首页
收藏本站
登录
注册
搜索
搜索
本版
文章
帖子
用户
免费发布信息
首页
Portal
社区
BBS
聚焦
排行榜
Ranklist
黄岛圈
导读
Guide
APP下载
门户
房产
装修
亲子
婚嫁
美食
汽车
旅游
健康
信息
求职
租房
二手房
招聘
拼车
二手车
服务
生活服务
相亲交友
跳蚤市场
本地商家
社区
城事杂谈
情感天空
户外旅游
房产楼市
装修装饰
美食天地
扫一扫,关注我们
我的空间
我的消息
我的收藏
我的好友
帐号设置
退出登录
西新区
»
社区
›
西新区
›
亲子乐园
›
酷贝儿游泳馆发声明了!富春江路3月1日开门营业 ...
[孕育交流]
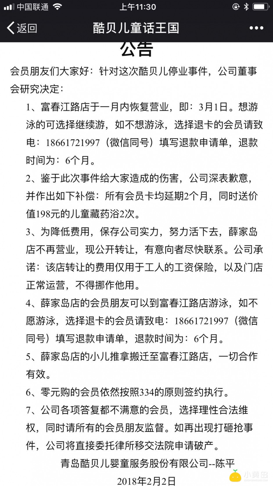
酷贝儿游泳馆发声明了!富春江路3月1日开门营业
扫一扫,手机看本帖
已有
74327
人穿越成功
点此下载小黄岛APP
迷草梦
发表于 2018-2-3 16:24:43
|
来自:韩国
|
显示全部楼层
|
阅读模式
来自韩国
真是个好消息
酷贝儿终于为会员发声明了
前几天我还在愁呢
在酷贝儿富春江路办的年卡,
还有好几十次的呢
加起来1千多块钱
以为就这样打水漂了
一度悔恨当初办卡
今天刚刚收到发的公告
悬在心口的大石头终于放下一半了
可以退款
可是要6个月期限
时间太长了,不满意这点。
希望像我一样想退卡的亲们
不要着急
我们先打电话咨询咨询
在做打算。
回复
举报
全部回复
0
显示全部楼层
暂无回复,精彩从你开始!
发帖
快速回帖
高级模式
B
Color
Image
Link
Quote
Code
Smilies
您需要登录后才可以回帖
登录
|
立即注册
本版积分规则
发表回复
回帖后跳转到最后一页
浏览过的版块
家居装饰
美食饮品
黄岛闲侃
征婚交友
交友约会
车行天下
房产房屋
求职招聘
摄影世界
楼主
迷草梦
Lv.3
Lv.3
主题
97
回复
80
积分
334
回复
评分
分享
发帖
热门推荐
青岛市城市更新专项规划(2021-2035年)正
青岛市城市更新专项规划(2021-2035年)正
青岛西海岸新区2023年普通高中(含综合高中
找个老公共度余生
青岛西海岸新区峨眉山路小学2023年一年级招
青岛西海岸新区江山路第一小学 2023年一年
联系客服
关注微信
下载APP
返回顶部
返回列表
点击联系客服
在线时间:8:30-17:00
电子邮件
service@xixinqu.com
扫一扫,关注我们
下载APP客户端