官方微信
手机客户端
设为首页
收藏本站
登录
注册
搜索
搜索
文章
帖子
用户
免费发布信息
首页
Portal
社区
BBS
聚焦
排行榜
Ranklist
黄岛圈
导读
Guide
APP下载
门户
房产
装修
亲子
婚嫁
美食
汽车
旅游
健康
信息
求职
租房
二手房
招聘
拼车
二手车
服务
生活服务
相亲交友
跳蚤市场
本地商家
社区
城事杂谈
情感天空
户外旅游
房产楼市
装修装饰
美食天地
扫一扫,关注我们
我的空间
我的消息
我的收藏
我的好友
帐号设置
退出登录
西新区
›
首页
›
聚焦
千年诗缘:新罗文豪崔致远与青岛大珠山的不
山科大本科招生省内生源质量再创新高
隐珠街道:践行垃圾分类,弘扬环保精神
西海岸新区:引来“强援”扎实推进经济普查
青岛市“荣军居”维修工程暨瑞源爱心捐助项
千年诗缘:新罗文豪崔致远与青岛大珠山的不
在青岛西海岸新区层峦叠翠的大珠山间,不仅回荡着海浪的轻吟,更沉淀着一段跨越千年的文化情缘。近日,随着
admin
2025-12-08
0
190
山科大本科招生省内生源质量再创新高
距离2023年本科招生结束还有十几天时间,记者探营山东科技大学招生现场。记者从现场了解到,除少数几个省份
编辑-吉昌
2023-08-06
0
3101
[ 资料 ]
千年诗缘:新罗文豪崔致远与青岛大珠山的不
admin
[ 聚焦新鲜事 ]
爱心义诊进社区 服务居民零距离
编辑-吉昌
[ 聚焦新鲜事 ]
山科大本科招生省内生源质量再创新高
编辑-吉昌
青岛西海岸新区人民医院核酸检测指南(时间+预约+结果查询及打印)
重要通知 近期疫情形势严峻,为避免人员聚集,造成交叉感染,同时满足核酸检测需求,青岛西海岸新区人民医院在国旅大酒店设置多处核酸采集窗口。 自2022年3月7日起,新住院患者及陪床人员在院内门诊核酸采 ...
聚焦新鲜事
编辑-洋洋
2022-3-7 13:50
编辑
删除
0
5123
2022年3月7日0时至12时青岛新增12例本土确诊病例、45例无症状感染者
2022年3月7日0时至12时,我市新增12例本土新冠肺炎确诊病例,其中莱西市10例(简称病例137-146)、黄岛区2例;新增45例无症状感染者,其中莱西市43例、黄岛区2例。以上人员在3月7日进行的核酸检测中,结果均为阳 ...
聚焦新鲜事
编辑-葱末
2022-3-7 13:05
编辑
删除
0
3246
青岛防范区划分标准是什么?
防范区划分标准 县(市、区)内封控区、管控区以外的其他区域。 更多相关信息 封控区划分标准 传染期内病例(或无症状感染者)的居住地所在小区及活动频繁的周边区域。病例发病前4天或无症状感染者检测 ...
聚焦新鲜事
编辑-大雪雪
2022-3-7 11:53
编辑
删除
0
2613
疫情期间莱西市政务服务大厅办事注意事项(附咨询电话+时间)
2022年3月6日,莱西市政务服务管理办公室发布《关于疫情期间市政务服务大厅事项办理的公告》: 因疫情防控工作需要,自3月7日起,对疫情期间市政务服务大厅政务服务事项办理进行调整,现就有关事宜公告如下: ...
聚焦新鲜事
编辑-吉昌
2022-3-7 11:29
编辑
删除
0
2944
莱西市政务服务管理办公室关于疫情期间市政务服务大厅事项办理的公告
(图源:截取自握得莱西APP) 莱西市政务服务管理办公室关于疫情期间市政务服务大厅事项办理的公告 因疫情防控工作需要,自3月7日起,对疫情期间市政务服务大厅政务服务事项办理进行调整,现就有关事 ...
聚焦新鲜事
编辑-葱末
2022-3-7 11:26
编辑
删除
0
5695
青岛管控区什么时候可以解除?
管控区解除标准 当同时满足以下条件时,可解除管控: ①自最后一例病例(或无症状感染者)转运后近14天区域内无新增病例(或无症状感染者); ②区域内最后一名密切接触者自末次暴露超过14天,核酸检测为阴性 ...
聚焦新鲜事
编辑-吉昌
2022-3-7 11:25
编辑
删除
0
3860
青岛管控区的划分标准是什么?
管控区划分标准 病例发病前4天或无症状感染者检测阳性前5天起至隔离管理前,如其对工作地、活动地等区域人员具有一定传播风险,且其密切接触者、次密接追踪判定难度较大,将相关区域划为管控区。 管控区管 ...
聚焦新鲜事
编辑-大雪雪
2022-3-7 11:25
编辑
删除
0
7339
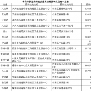
青岛新冠疫苗序贯接种地点汇总
按照国家统一部署,我市已组织实施新冠病毒疫苗“序贯加强免疫”,凡是全程接种2针新冠灭活疫苗(科兴中维、国药)满6个月的18周岁以上的市民,均可选用智飞重组蛋白新冠疫苗或康希诺腺病毒载体新冠疫苗进行加强 ...
聚焦新鲜事
编辑-吉昌
2022-3-7 11:11
编辑
删除
0
6805
莱西市威海路办税服务厅疫情期间办税注意事项(附咨询电话)
2022年3月6日,国家税务总局莱西市税务局发布《关于疫情期间办税服务事项办理工作的公告》: 威海路办税服务厅(莱西市威海东路93号)疫情期间办税服务事项办理工作公告如下: 一、提倡网上办理。办税服务 ...
聚焦新鲜事
编辑-Ala
2022-3-7 11:08
编辑
删除
0
3114
莱西市姜山税务所办税服务厅疫情期间还能办理业务吗?
2022年3月6日,国家税务总局莱西市税务局发布《关于疫情期间办税服务事项办理工作的公告》: 因疫情防控工作需要,自3月7日起, 姜山税务所办税服务厅(莱西市姜山镇驻地阳安路12号)停止办理相关业务。 拓 ...
聚焦新鲜事
编辑-葱末
2022-3-7 11:06
编辑
删除
0
6308
莱西市税务局办税服务大厅关于疫情期间办税服务事项办理工作的公告
莱西市税务局办税服务大厅关于疫情期间办税服务事项办理工作的公告 因疫情防控工作需要,自3月7日起, 姜山税务所办税服务厅(莱西市姜山镇驻地阳安路12号)停止办理相关业务。威海路办税服务厅(莱西市威 ...
聚焦新鲜事
编辑-Ala
2022-3-7 11:00
编辑
删除
0
5800
莱西市疫情期间小区物业问题服务热线
小区物业服务热线电话: 88401390 2022年3月7日,莱西市住房和城乡建设局发布提醒:【点此查看原文】 莱西市自3月4日发生疫情以来,部分居民小区进入封闭管理状态,供热、供气、垃圾清运等民生保障工作 ...
聚焦新鲜事
编辑-小静
2022-3-7 10:56
编辑
删除
0
6731
莱西市疫情期间垃圾清运等环境卫生问题客服热线
莱西市环境卫生客服热线: 87420800 2022年3月7日,莱西市住房和城乡建设局发布提醒:【点此查看原文】 莱西市自3月4日发生疫情以来,部分居民小区进入封闭管理状态,供热、供气、垃圾清运等民生保障工 ...
聚焦新鲜事
编辑-洋洋
2022-3-7 10:49
编辑
删除
0
6419
莱西住建局提醒:供热供气、环境卫生、小区物业问题可以拨打这三个电话
广大市民朋友: 我市自3月4日发生疫情以来,部分居民小区进入封闭管理状态,供热、供气、垃圾清运等民生保障工作受到一定程度影响。目前,城区液化气、天然气供应充足;金莱热电、华地热力、风和日丽、蓝 ...
聚焦新鲜事
编辑-大雪雪
2022-3-7 10:45
编辑
删除
0
5080
青岛市城阳区线上买菜攻略(平台+时间+运费+范围)
一、长城路大润发、春阳路大润发 (图源:青岛市城阳区商务局) (一)下单平台: 大润发优鲜APP (二)操作流程:打开优鲜APP--进入首页爆款专区--选择购买的商品就近的服务网点,付款下单 ( ...
聚焦新鲜事
编辑-洋洋
2022-3-7 10:24
编辑
删除
0
8254
1 ...
339
340
341
342
343
344
345
346
... 1000
/ 1000 页
下一页
广告
下级分类
聚焦新鲜事
服务公告
商务动态
街镇消息
西海岸规划
特情播报
相关分类
聚焦
旅游频道
西海岸百科
亲子育儿
便民工具
关于我们
专题活动
图文热点
青岛市城市更新专项规划(2021-2035年)正
青岛西海岸新区2023年普通高中(含综合高中
热门推荐
青岛市城市更新专项规划(2021-2035年)正
青岛市城市更新专项规划(2021-2035年)正
青岛西海岸新区2023年普通高中(含综合高中
找个老公共度余生
青岛西海岸新区峨眉山路小学2023年一年级招
青岛西海岸新区江山路第一小学 2023年一年
联系客服
关注微信
下载APP
返回顶部
点击联系客服
在线时间:8:30-17:00
电子邮件
service@xixinqu.com
扫一扫,关注我们
下载APP客户端